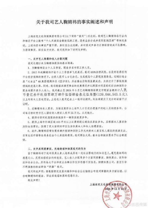
娱乐圈的瓜,总是能让人吃不停嘴。最近,鞠婧祎和丝芭传媒的纠纷,就像一颗重磅炸弹,炸得大家眼花缭乱。丝芭传媒说,从2017年开始,每月给鞠婧祎税前25万元,还提供了豪华房车、江景公寓
娱乐圈的瓜,总是能让人吃不停嘴。最近,鞠婧祎和丝芭传媒的纠纷,就像一颗重磅炸弹,炸得大家眼花缭乱。丝芭传媒说,从2017年开始,每月给鞠婧祎税前25万元,还提供了豪华房车、江景公寓,甚至报销各种开销,听起来是不是很诱人?

但艺人方却反驳说,这1.39亿里有公司运营成本,不是净收入,还指责丝芭伪造签名、隐瞒收入。这事儿到底谁在说真话呢?难道我们只能在这场“罗生门”里迷失方向?


丝芭传媒的“证据”靠谱吗
丝芭传媒拿出的证据看起来很“硬核”,有签收凭证,还有各种福利清单。他们说,这些福利都是为了满足上海人才落户的要求,听起来似乎合情合理。但艺人方的反驳也并非毫无道理。

伪造签名,这可是个严重的问题,如果真的存在这种情况,那丝芭传媒的可信度就会大打折扣。而且,他们所说的笔迹鉴定是否权威,也是一个关键点。如果鉴定机构不够专业,那这份鉴定结果又能有多少说服力呢?我们不禁要问,丝芭传媒的这些“证据”,是不是只是他们精心编织的一张网,试图让我们相信他们的说法?

艺人方的指责站得住脚吗
艺人方的指责听起来很严重,但有没有确凿的证据来支持呢?他们说丝芭传媒通过串通关联公司隐瞒收入,截留自己的收入,这可不是小事。如果真的有这种情况,那鞠婧祎的权益确实受到了严重侵犯。

但我们也需要看到,艺人方的反驳中并没有太多具体的证据来支撑。他们只是提出了质疑,却没有拿出能让大家信服的东西。这需要后续看有没有新的证据。反正目前鞠婧祎的粉丝不相信丝芭公司的话。

谁的话更有可信度
在这个事件中,双方各执一词,让我们很难判断谁的话更有可信度。丝芭传媒有他们的“证据”,艺人方有他们的质疑。我们不能仅仅因为一方看起来更有“道理”,就轻易地相信他们。

真相往往隐藏在细节之中,需要我们仔细去挖掘。也许,只有通过专业的调查和公正的裁决,才能揭开这场纠纷的真相。在娱乐圈这个充满利益和诱惑的地方,我们更要保持清醒的头脑,不要被表面的“证据”和“指责”所迷惑。只有坚持追求真相,才能让正义得到伸张。就像那句老话说的:“真相只有一个。”